Ir al contenido principal
Logo de la [Institución Pública]
  • Inicio
  • institucional
    • Visión Y Misión
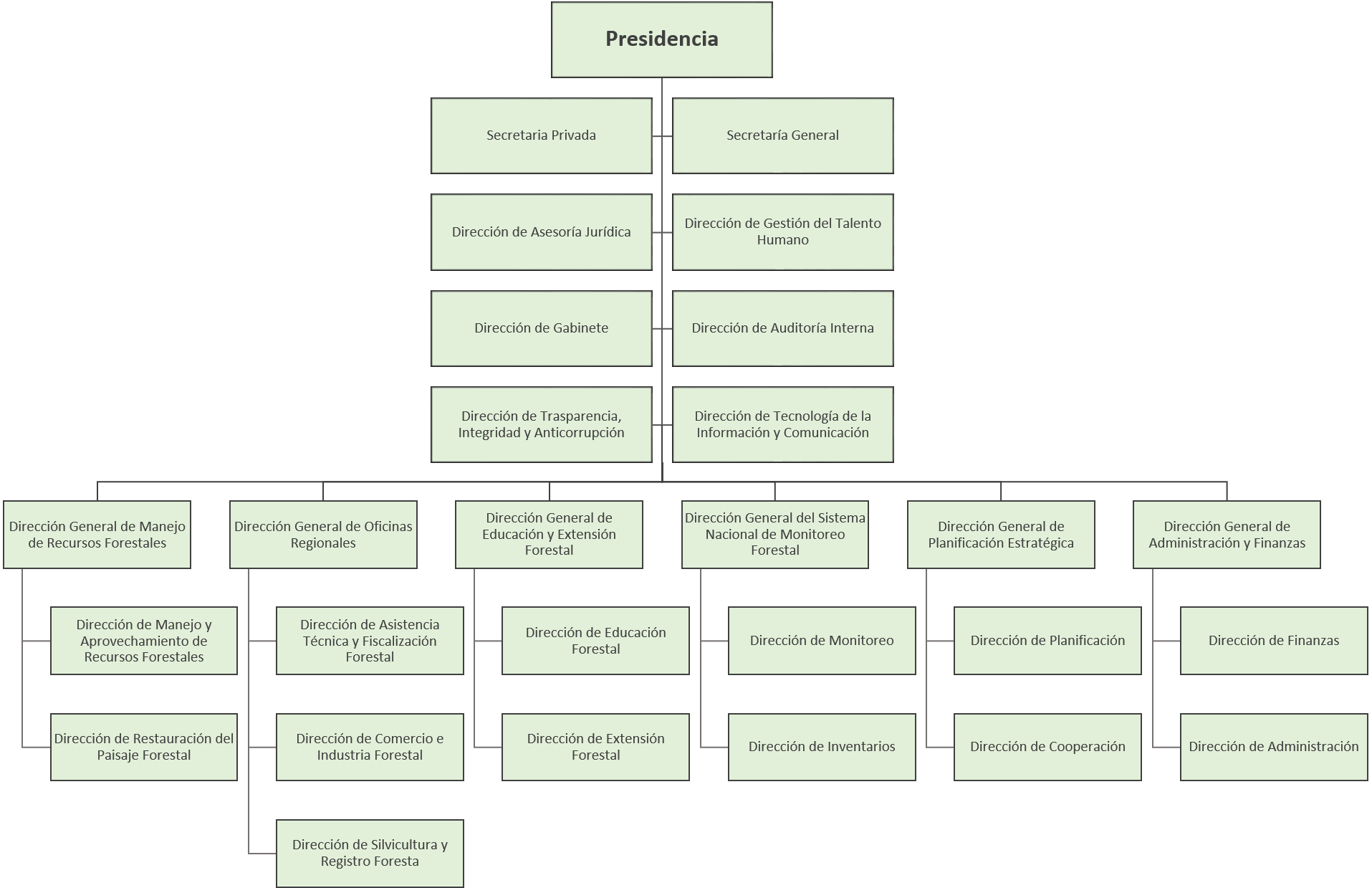
    • Organigrama
    • Presidenta
    • Directores Generales
    • Direcciones de staff
    • Programas y proyectos
    • Reglamento Interno
    • CONTRATACIÓN EXCLUIDA
  • Marco Legal
    • Leyes
    • Decretos
    • Resoluciones
  • Transparencia
    • Ley 5282/2014
    • Ley 5189/2014
    • Denuncias
    • Plan Anual de Transparencia e Integridad
    • Rendición de Cuentas
  • Comercio e Industria Forestal
    • Marco Legal
    • Requisitos
    • Costos por servicio
    • Comercio
    • Industria
    • Datos estadísticos en imágenes
  • Plantaciones Forestales
    • Inversión en plantaciones forestales
    • Marco legal de plantaciones forestales
    • manuales técnicos
    • Reestablecimiento de Bosques de Cauces hídricos
    • Vivero forestal y banco germoplasma
    • Sanidad forestal
  • Formularios
    • Formulario de Registro de Firma
    • Formulario de Parecer Técnico
    • FORMULARIO DE VIVERO FORESTAL
    • Formularios para Solicitud de Guías de Productos Forestales
    • FORMULARIOS DE CREDENCIALES DE ACCESOS Y SERVICIOS DTIC
    • FORMULARIOS DE DGEEF
  • Contacto

Menú Principal

  • Inicio
  • institucional
    • Visión Y Misión
    • Organigrama
    • Presidenta
    • Directores Generales
    • Direcciones de staff
    • Programas y proyectos
    • Reglamento Interno
    • CONTRATACIÓN EXCLUIDA
  • Marco Legal
    • Leyes
    • Decretos
    • Resoluciones
  • Transparencia
    • Ley 5282/2014
    • Ley 5189/2014
    • Denuncias
    • Plan Anual de Transparencia e Integridad
    • Rendición de Cuentas
  • Comercio e Industria Forestal
    • Marco Legal
    • Requisitos
    • Costos por servicio
    • Comercio
    • Industria
    • Datos estadísticos en imágenes
  • Plantaciones Forestales
    • Inversión en plantaciones forestales
    • Marco legal de plantaciones forestales
    • manuales técnicos
    • Reestablecimiento de Bosques de Cauces hídricos
    • Vivero forestal y banco germoplasma
    • Sanidad forestal
  • Formularios
    • Formulario de Registro de Firma
    • Formulario de Parecer Técnico
    • FORMULARIO DE VIVERO FORESTAL
    • Formularios para Solicitud de Guías de Productos Forestales
    • FORMULARIOS DE CREDENCIALES DE ACCESOS Y SERVICIOS DTIC
    • FORMULARIOS DE DGEEF
  • Contacto
La imagen tiene un atributo ALT vacío; su nombre de archivo es logo_infona_institucional_nuevo-300x70.png
INFORMACIONES
Dirección: Ruta PY02 - Mariscal Estigarribia
San Lorenzo, Paraguay
Central Telefónica: 021 729 3500
Email: secretaria.general@infona.gov.py
Horario de Atención: Lunes a Viernes de 07:00 a 15:00hs.

Basado en la Guía estándar para sitios web del Gobierno